利乐娱乐
欢迎光临重庆教研网!
今天是:
手机版
站群导航
重庆教研网
重庆德育网
重庆市“大思政课”实践教学基地数字地图
×
搜索过于频繁,请输入验证码
主页
单位概览
单位简介
现任领导
内设机构
党建工作
组织机构
办公室
组织人事处
纪检室
科研处
财务处
教育政策研究所
高等教育研究所
基础教育教学研究所
基础教育科学研究所
职业教育与成人教育研究所
创新教育研究所
德育研究所
教育督导研究所
教师发展研究所
生命安全与健康教育研究所
文件通知
本院通知
文件
工作动态
市规划办
规划指南
课题管理
文件通知
规划动态
利乐 信息
利乐 公告
利乐 文件
利乐 通知
管理制度
常用资料
群团活动
您的位置:
利乐娱乐
>
网站公告
>
详细内容
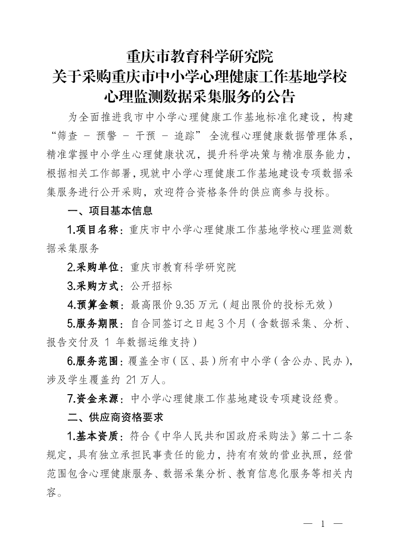
利乐娱乐 关于采购重庆市中小学心理健康工作基地学校心理监测数据采集服务的公告
作者:
来源:
发布时间:2026年04月28日
点击数:
次
【字体:
小
大
】
分享到:
【打印正文】